Vehicle Routing Problem Logistica
vehicle

Vehicle Routing Problem Logistica

Vehicle Routing Problem Logistica, Indeed recently has been hunted by consumers around us, perhaps one of you personally. People now are accustomed to using the internet in gadgets to view video and image information for inspiration, and according to the name of this article I will discuss about

If the posting of this site is beneficial to our suport by spreading article posts of this site to social media marketing accounts which you have such as for example Facebook, Instagram and others or can also bookmark this blog page.

Https Www Econstor Eu Bitstream 10419 188838 1 V10 I04 P646 2159 9926 1 Pb Pdf Gps Vehicle Tracking App

Pdf Multi Depot Vehicle Routing Problem With Time Windows Under Shared Depot Resources Gps Vehicle Tracking App

Https Hal Inria Fr Hal 02379008 Document Gps Vehicle Tracking App

Solving The Vehicle Routing Problem Will Increase Your Logistics Savings Learn How It Works Gps Vehicle Tracking App

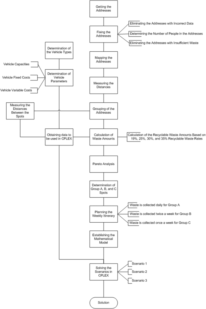
Collection Of Recyclable Wastes Within The Scope Of The Zero Waste Project Heterogeneous Multi Vehicle Routing Case In Kirikkale Springerlink Gps Vehicle Tracking App

Vehicle Routing G Suite Marketplace Gps Vehicle Tracking App

Selected Multi Criteria Green Vehicle Routing Problems Emerald Insight Gps Vehicle Tracking App

Https Didattica Uniroma2 It Files Scarica Insegnamento 182010 Logistica Territoriale 1 2 63410 10 1 9 Vehicle Routing Gps Vehicle Tracking App

Https Www Math U Bordeaux Fr Rsadykov Papers Pessoa Etall Logis19 Pdf Gps Vehicle Tracking App

Asymmetric Vehicle Routing Problem With Heterogeneous Limited Fleet A Case Study In A Beverage Industry Gps Vehicle Tracking App

More From Gps Vehicle Tracking App